The guidance information to assist industry to develop risk management plans for cooling tower systems has nine appendices.
Appendicies
Components and format of a risk management plan
Generally, a risk management plan (RMP) should have several basic components, including:
- site and contact details
- assessment of each of the critical risks
- summary of the overall risk classification
- details of the system (collected during the risk assessment process)
- attachments or references to other documents, such as operational plans and shut-down procedures.
There is no prescribed format for an RMP. This template is provided as a guide, but other formats may be used.
About the template
The template is designed to be completed:
- by operators of cooling tower system, or landowners who have cooling tower systems on their land
- after reading this guide
- after completing a thorough risk assessment, as outlined in the guide to developing risk management plans.
This process will meet the requirements of the Public Health and Wellbeing Act 2008 for development of an RMP.
An RMP must be developed for every cooling tower system on the site. It must be made available to an authorised officer of the Department of Health (the department) on request.
Implementation of the operational program outlined in the RMP would also meet the requirements of the Public Health and Wellbeing Regulations 2019.
An electronic version of the template (in Word) is available and can be modified for development of an RMP.
This template is intended only as a general guide to the development of risk management plans for cooling tower systems. No warranty as to the completeness of the information is given. The department and its employees disclaim all liability and responsibility for any direct or indirect loss or damage that may be suffered through reliance on any information contained in, or omitted from, this template. No person should act solely on the basis of the information contained in the document without obtaining appropriate professional advice about obligations in specific circumstances.
Template for cooling tower system risk management plan(opens in a new window)Word 125.5 KBStakeholder Responsibility Landowner • Register all cooling tower systems on the land
• Take all practicable steps to ensure that a risk management plan (RMP) is developed for all cooling tower systems
• Take all practicable steps to ensure that the RMP is reviewed annually
• Take all practicable steps to ensure that the RMP is audited annually for all cooling tower systems
• Ensure that reasonable steps are being taken to minimise the risks
System owner • Allocate sufficient resources to manage the risks of Legionella
• Ensure that the Public Health and Wellbeing Regulations 2019 are complied with
System manager • Ensure that the Public Health and Wellbeing Regulations 2019 are complied with
• Manage contracts that relate to the system
• Ensure that any reports from contractors requiring action are actioned promptly
• Report to senior management any requirements for capital expenditure
• Ensure that reasonable steps are taken to minimise the risks
Property manager • Manage contracts that relate to the system
• Ensure that any reports from contractors requiring action are actioned promptly
• Report to the client any requirements for capital expenditure, and any significant public health or safety issues
Property maintenance contractor • Manage contracts that relate to the system
• Ensure that any reports from contractors requiring action are actioned promptly
• Report to the client any requirements for capital expenditure, and any significant public health or safety issues
Mechanical services maintenance contractor • Manage contracts that relate to the system
• Ensure that any reports from contractors requiring action are actioned promptly
• Report to the client any requirements for capital expenditure, and any significant public health or safety issues
Water treatment provider • Comply with the Public Health and Wellbeing Regulations 2019
• Provide advice to clients on water treatment issues
• Treat water to minimise risks of Legionella growth
RMP consultant • Perform a comprehensive risk assessment that identifies risks to the client and recommends corrective actions to minimise these risks
• Ensure that the draft RMP meets legal requirements for client acceptance
Cooling tower supplier • Confirm that tower meets AS/NZS 3666 Cooling tower system designer • Ensure that the system meets AS/NZS 3666, and reduces risks of ‘dead legs’ and Legionella growth in general Where an existing cooling tower system is no longer required, the following actions should be taken:
- Drain the cooling tower system to the sewer, in accordance with any advice from the local water authority.
- Remove chemical dosing tanks.
- Disconnect the power supply to the system.
- Disconnect the water supply to the system.
- Remove the tower and preferably the other components of the system. Where this is not practical, place a sign on the tower indicating that the system must not be reactivated.
The department must be notified within 30 days that a cooling tower system has been decommissioned. This can be done by completing the cooling tower system decommissioning form and emailing it to the Legionella team.
Cooling tower system decommissioning form(opens in a new window)Word 137.97 KBScope of work
The maintenance program includes:
- treatment of the cooling tower system for control of corrosion, scale formation and fouling, and to minimise microbiological growth (ensuring that it remains at safe levels)
- testing of the water for heterotrophic colony count (HCC)
- testing of the water for Legionella
- monitoring of the cooling tower system structure itself to ensure that the cooling tower equipment is operating effectively, and that the cooling tower system is safe and free from hazards.
Chemical program
The chemical program must incorporate use of:
- a corrosion and scale inhibitor
- at least one biocide (preferably two, used in rotation)
- a biodispersant to help remove any biofilm in the system.
Bacterial testing
Bacterial testing is required as follows.
Heterotrophic colony count
- Sampling for HCC in accordance with AS/NZS 3666.3 for sample collection, and AS 2031 for selection of containers and preservation of water samples for microbiological testing.
- Analysis of water samples for HCC in accordance with AS 4276.3 by a laboratory accredited by the National Association of Testing Authorities.
- Analysis commenced within 24 hours of the sample being taken 101.
Legionella
- Sampling for Legionella in accordance with AS/NZS 3666.3 for sample collection, and AS 2031 for selection of containers and preservation of water samples for microbiological testing.
- Transport of the samples to the laboratory as soon as possible.
- Testing for Legionella by a laboratory in accordance with AS/NZS 3896 (Waters – Examination for Legionella spp. including Legionella pneumophila) by a laboratory accredited by the National Association of Testing Authorities.
Reporting
It is a requirement under the Regulations that the responsible person must notify the Department within 24 hours when Legionella is detected:
- in three consecutive samples from the cooling tower
- at a level greater than 1,000 cfu/ml in a single sample from the cooling tower.
The Department can be notified by emailing legionella@health.vic.gov.au.
The Public Health and Wellbeing Regulations 2019104 specify the following regarding HCC:
1. Within 24 hours of receiving a report from a laboratory or the department that any sample of water taken from the cooling tower system has a heterotrophic colony count exceeding 200,000 colony forming units per millilitre, the responsible person must ensure that the following procedure is implemented (if the system was not manually treated after the sample was taken):
a. the recirculating water is treated with additional quantities of biocide or with an alternative biocide; andb. the water treatment program, tower operation and maintenance program of the system must be reviewed; and
c. any faults must be corrected, and any changes necessary to prevent a re-occurrence of those faults must be implemented.
2. Between 2 and 7 days after receiving the notification the responsible person must ensure that a further sample of the recirculating water of the system is taken and is delivered to a laboratory for testing and reporting on for heterotrophic colony count.
3. Within 24 hours of receiving a report from a laboratory that a sample taken in accordance with sub-regulation (3) has a heterotrophic colony count exceeding 200,000 colony forming units per millilitre, the responsible person must ensure that the recirculating water is disinfected.
4. Between 2 and 7 days after the water has been disinfected under subregulation (4), the responsible person must ensure that a further sample of the recirculating water of the cooling tower system is taken and is delivered to a laboratory for testing and reporting on for heterotrophic colony count.
5. If a laboratory has tested a further sample of recirculating water in accordance with subregulation (5) and reports that the heterotrophic colony count of the sample still exceeds 200 000 colony forming units per millilitre, the responsible person must:
a. ensure that the steps in sub-regulations (4) and (5) are repeated until the heterotrophic colony count does not exceed 200,000 colony forming units per millilitre in 2 consecutive water samples taken approximately one week apart; or
b. close the cooling tower system until the problem has been remedied.
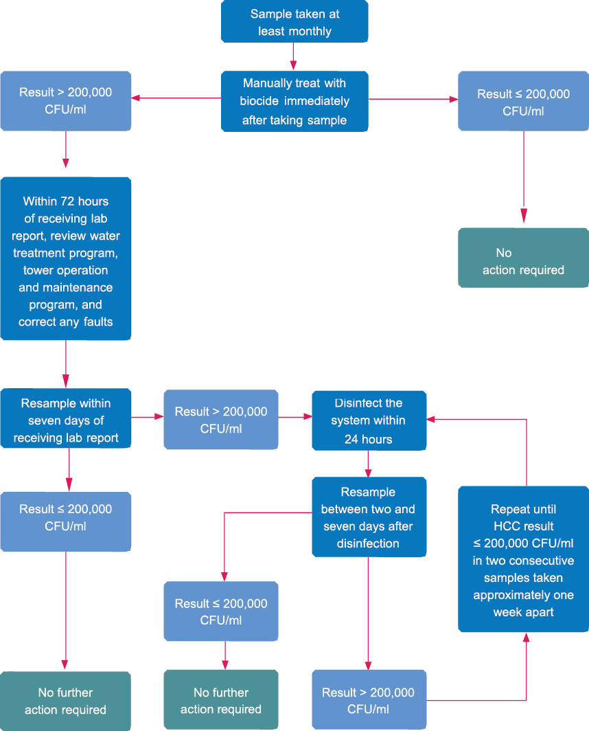
These Regulations are summarised in Figure A1.
Figure A1: Standard HCC sampling and response
Alternative Procedure for responding to a detection of high heterotrophic colony count.
If the system has been manually treated with additional quantities of biocide or an alternative biocide. Within 72 hours of receiving the report that any sample of water taken from the cooling tower system has a heterotrophic colony count exceeding 200,000 colony forming units per millilitre, the responsible person:
- reviews the water treatment program, tower, operation and maintenance program; and
- corrects any faults and makes changes necessary to prevent a re-occurrence of those faults; and
within 7 days of receiving the notification, the responsible person must ensure that a further sample of the recirculating water of the system is taken and is delivered to a laboratory for testing and reporting on for heterotrophic colony count;
within 24 hours of receiving a report that a sample taken in accordance with sub-regulation (3) has a heterotrophic colony count exceeding 200,000 colony forming units per millilitre, the responsible person –
- ensures the recirculating water is disinfected; and
- between 2 and 7 days after the water has been disinfected in accordance with subregulation (4) ensures that a further sample of the recirculating water of the system is taken and is delivered to a laboratory for testing and reporting on for heterotrophic colony count;
After following the procedure in sub-regulation (5) the heterotrophic colony count continues to exceed 200,000 colony forming units per millilitre, the responsible person –
- ensures the steps in sub-regualtion (4) are repeated until the heterotrophic colony count does not exceed 200,000 colony forming units per millilitre in 2 consecutive water samples taken approximately one week apart; or
- closes the cooling tower system until the problem has been remedied.
These Regulations are summarised in Figure A2.
Figure A2: Alternative HCC sampling and response
The Public Health and Wellbeing Regulations 2019105 specify the following regarding Legionella:
1. Within 24 hours of receiving a report or been notified by the department that Legionella has been detected in a water sample taken from a cooling tower system, the responsible person must ensure that the following procedure is implemented :
a. the recirculating water in the system must be disinfected; and
b. the water treatment program, tower operation and maintenance programs of the system must be reviewed; and
c. any faults must be corrected and any changes necessary to prevent a re-occurrence of those faults must be implemented.
2. Between 2 and 7 days after receiving the notification, the responsible person must ensure that a further sample of the recirculating water of the system is taken and is delivered to a laboratory for testing and reporting on for Legionella.
3. Within 24 hours of receiving a report that Legionella has been detected in a sample taken in accordance with sub-regulation (3), the responsible person must ensure that the recirculating water is disinfected, the interior of each cooling tower in the cooling tower system is cleaned and the recirculating water is re-disinfected.106
4. Between 2 and 7 days after the disinfection required by sub-regulation (4) has been completed, the responsible person must ensure that a further sample of the recirculating water of the system is taken and is delivered to a laboratory for testing and reporting on for Legionella.
5. If a laboratory has tested a further sample of recirculating water in accordance with subregulation (5) and reports that Legionella has still been detected, the responsible person must:
a. ensure that the steps in sub-regulations (4) and (5) are repeated until Legionella is not detected in 2 consecutive water samples taken approximately one week apart; or
b. close the cooling tower system until the problem has been remedied.
These Regulations are summarised in Figure A3.
It is a requirement under the Regulations that the responsible person must notify the Department within 24 hours when Legionella is detected:
- in three consecutive samples from the cooling tower
- at a level greater than 1,000 cfu/ml in a single sample from the cooling tower.
The department can be notified by emaiingl legionella@health.vic.gov.au.
Figure A3: Legionella sampling and response
Service frequency
The service frequency shall be as specified in the operational plan.
The service shall ensure that:
- water quality is checked
- chemical dosing tanks are refilled
- empty tanks are removed from the site
- dosing and control equipment is checked, and is operating correctly; if problems are observed, remedial action will be taken to fix the problem
- the wetted components will be inspected, and the general integrity of the system (including cleanliness) will be checked; action will be taken to remedy any problems(107).
In addition to the service frequency, the corrosion coupons (metal test plates) will be checked every 3 months for signs of corrosion. The corrosion coupons must be of the same types of metal as those used in the cooling tower system and are to be immersed in the system water and checked as above (108).
All samples of water to be taken for bacterial testing (HCC and/or Legionella) must be taken before any addition of chemicals.
Tower cleaning
Tower cleaning shall be in accordance with the operational program109.
The tower cleaning process should be as follows:
- Thoroughly clean the internal shell, fill and tower sump by brushing and/or hosing all surfaces.
- Remove all debris.
- Thoroughly clean internally and externally all water filters, strainers, separators, water nozzles and fittings associated with the water distribution system.
Service report
A service report must be completed at the time of each visit, detailing all test results, observations and actions taken, including repairs, maintenance and testing work. The information to be provided as a minimum following each visit is shown in Appendix 6.
A copy of the service report110 is to be provided to the responsible person, and any points of significance are to be discussed with the contract manager.
Footnotes
101. In some remote areas, it is not always possible to achieve this objective, but analysis must still take place in the shortest practicable time. Contact should be made with the testing laboratory to determine the best transport option.
102. Where the sampling and maintenance have been outsourced to one company that then subcontracts to another company for microbiological analysis, it is important that you obtain a copy of the testing laboratory’s results rather than a report from the maintenance contractor.
103. Where available
104. Regulation 57
105. Regulation 58
106. A chlorine-compatible biodispersant must be added to the recirculating water, and the system must then be disinfected by dosing the water with a chlorine-based biocide, equivalent to 10 mg/L of free chlorine for at least 1 hour, while maintaining a pH of between 7.0 and 7.6. A bromine-based compound may be used equivalent to at least 20 mg/L of free bromine for at least 1 hour, while maintaining the pH of the water between 7.0 and 8.5.
107. Insert other requirements
108. You may need to seek independent specialist advice about the risk of corrosion in your system and the best ways to control and monitor it.
109. Insert desired cleaning frequency (e.g. 6-monthly).
110. The Public Health and Wellbeing Regulations 2019 require the responsible person for the cooling tower system to keep records of all microbiological test results, as well as maintenance and corrective activities undertaken in relation to the system during the preceding 12 months. These records must be produced for inspection at the request of authorised officers from the department. Electronic record keeping is becoming more popular, and the department considers this to meet the requirement of the Regulations, provided that these records can be produced on request.
A routine inspection by a competent person should include checks of:
- power supply
- connection and integrity of chemical dosing lines
- water clarity
- levels of dosing chemicals within tanks
- performance indicators, such as chemical parameters
- obvious visible corrosion
- obvious physical defects or damage
- pump operation.
At a minimum, the written service report should include the following components:
- Date of service or inspection.
- Identification of the cooling tower system.
- Identification of towers.
- Name of the person and organisation conducting the inspection or service.
- Type, make and model of the cooling tower(s).
- Water storage volumes for dosing calculations.
- Details of the inspection – for example, what was the purpose and scope?
- Details of any actions, such as:
- any chemicals added and their volumes
- whether the bleed-off rate was checked
- whether the tower(s) were cleaned
- whether the cooling tower water was tested for chemical levels, and the results for key parameters such as pH
- whether the cooling tower water was tested for bacteria – What tests were requested? What is the name of the laboratory? What were the results?
It is advisable for the desired or target range for each parameter to be listed as part of the result, and a statement (with comments, if required) provided of whether the test result was within the range.
Disclaimer
This information describes only the key elements that should be considered in a contract for treatment and servicing of a cooling tower system to manage the risk of Legionella infection. The precise terms and conditions of the contract – including its duration and price, and the conditions under which it may be terminated – will need to be determined by the contracting parties themselves. The information is not intended to replace the need for contracting parties to obtain their own specialist commercial or legal advice.
Model service contract – introduction
This specification deals with best-practice management of corrosion and microbiological control for (insert name of company).
The service required will include the supply of chemicals and services for treatment of the cooling tower at (insert address of site). This includes full cleaning of the tower, including disinfection.
The attached plan shows the cooling tower systems covered by the contract and the piping layout for the system.
Model service contract – scope of work
The contractor shall supply all necessary chemicals and provide all necessary technical services to:
- maintain the cooling tower in accordance with the attached maintenance schedule
- ensure that our staff, contractors and the public are not affected by water treatment maintenance or the operation of the cooling tower
- meet all occupational health and safety obligations
- note and report any mechanical faults associated with the cooling tower to the contract manager.
Model service contract – quarterly meetings
The contractor shall attend a meeting each quarter with the contract manager to:
- review compliance with Australian Standards AS/NZS 3666, AS 2031, AS 4276.3.1 and AS/NZS 3896, and legislation (including the Public Health and Wellbeing Regulations 2019)
- discuss the performance of the cooling tower and the contractor, including any works program that may be required.
Model service contract – indicators
The contractor shall ensure that:
- the heterotrophic colony count complies with the Public Health and Wellbeing Regulations 2019 in at least 95% of tests over a 12-month period, and that Legionella is not detected in any samples
- corrosion is at low levels – no visible signs of corrosion should be present 111
- chemical control is maintained in accordance with an agreement to be reached before the commencement of the contract. The ranges in the table below are provided for guidance.
Indicative water quality target ranges Bacteria Legionella Not detected (<10 cfu/ml)=""> Heterotrophic colony count Less than 200,000 CFU/mL Solids Total dissolved solids Less than 1,000 mg/L Conductivity Less than 1,500 µS/cm Suspended solids Less than 150 mg/L Calcium hardness Less than 180 mg/L pH pH (for bromine-based compounds) 7–8.5 pH (for chlorine-based compounds 7–7.6 Total alkalinity 80–300 mg/L Other additives Biodispersant Follow the manufacturer’s specifications. Corrosion inhibitor Follow the manufacturer’s specifications. CFU = colony forming units
Where the results of testing do not meet the requirements of the Public Health and Wellbeing Regulations 2019, the contractor must immediately notify the contract manager.
Model service contract – occupational health and safety
The contractor is responsible for the safety of its employees while on-site, in all matters over which the contractor has control. All equipment brought on site by the contractor or its employees must fulfil the requirements of occupational health and safety legislation.
Model service contract – quality assurance
The contractor shall have a formal quality assurance system in place and provide evidence that the quality assurance system has been audited each year.
Model service contract – insurance
The contractor shall have both professional indemnity and public risk insurance in place for the supply of services for the term of this contract. The contractor shall provide an annual confirmation of the continued existence of the policies 112.
Footnotes
111. You may need to seek engineering advice about an acceptable rate of corrosion for your business operation.
112. The level of insurance should address the worst-case scenario where the cooling tower is demonstrated to have been the source of an outbreak of Legionnaires’ disease.
Background
The Public Health and Wellbeing Regulations 2019 require cooling tower systems to be continuously and effectively treated with one or more biocides to effectively control the growth of microorganisms, including Legionella.
Cooling tower systems should also be continuously treated with chemicals and other agents to minimise scale formation, corrosion and fouling, and with a biodispersant.
The following contact details for those involved with the cooling tower system should be recorded:
{…responsible person…} is responsible for the operation of the cooling tower system within {…company name…}. If he/she is unavailable, {…emergency contact…} is to be contacted.
{…water treatment provider…} is employed to undertake the maintenance, cleaning and bacterial testing of the cooling tower system.
If Legionella is detected, {…water treatment provider…} will telephone or email {…responsible person…} with the initial results, and then send a written report with the results of heterotrophic colony count (HCC) and Legionella tests by email.
Phone numbers:
Responsible person:
Emergency contact:
Water treatment provider:
Legionella detection
1. If Legionella is detected in a sample of water taken from the cooling tower system at {site address}, the following actions will be taken:
a. {…responsible person…} will contact the water treatment provider to arrange for the disinfection 113 of the cooling tower system, and review 114 the water treatment program, tower operation and maintenance program of the system. The water treatment provider will correct any faults identified within 24 hours of the Legionella notification.
{…responsible person…} will advise people in the manner described and listed in the following table , and continue to communicate with these stakeholders as the Legionella detection is addressed.
{…responsible person…} will arrange for {…water treatment provider/other…} to take a sample of water from the cooling tower system and submit it to the laboratory for Legionella testing between 2 and 7 days after the disinfection.b. {…responsible person…} will arrange for the water treatment provider to clean the cooling tower system. This means that the cooling tower system will be disinfected, cleaned and re-disinfected.
c. {…responsible person…} will arrange for {…water treatment provider/other…} to take a sample of water from the cooling tower system and submit it to the laboratory for Legionella testing between 2 and 7 days after the clean.
2. If Legionella is detected after following the steps above:
a. {…responsible person…} will repeat steps 3 and 4 until Legionella is not detected in two samples taken approximately 1 week apart, or close the cooling tower system until the problem has been corrected.
The department must be notified when Legionella is detected:
- in three consecutive sample from the cooling tower
- at a level greater than 1,000 cfu/ml in a single sample from the cooling tower or
If {responsible person} is unavailable, {emergency contact} is to undertake the role of the responsible person.
Responsibility for notification Staff To be advised by 115 Elected health and safety representatives To be advised by Occupational health staff/contractors To be advised by Unions To be advised by Building owner To be advised by Other building occupiers To be advised by Medical officer To be advised by Staff counsellors To be advised by Service contractors Neighbours of the site Department’s Legionella Team 1300 767 469 To be advised by Local council Environmental health officer To be advised by Media liaison officer To be advised by Company spokesperson To be advised by Chief executive To be advised by Footnotes
113. Disinfection of a cooling tower system is achieved by dosing the water of the system with:
- a chlorine-based compound, equivalent to at least 10 mg/L of free chlorine for at least 1 hour, while maintaining the pH of the water between 7.0 and 7.6; or
- a bromine-based compound, equivalent to at least 20 mg/L of free bromine for at least 1 hour, while maintaining the pH of the water between 7.0 and 8.5.
114. This review must be documented. It will usually involve the water treatment company and staff with expertise in the process.
115. Once the decision to notify has been made, consideration must be given to the method of notification. This will work best where staff (in particular) have some understanding of the procedures for the cooling tower and the significance of test results, well in advance of notification of the adverse result.
Cooling tower system decontamination – background
Decontamination may be required in cooling tower systems linked to a case or cases of Legionnaires’ disease, as described in the Public Health and Wellbeing Regulations 2019 (the Regulations).
Cooling tower system decontamination – procedure
The following process is considered by the department to meet the intent of the Regulations. Other processes can be used, if they meet the requirements of the Regulations.
- Follow all relevant occupational health and safety procedures, including the use of personal protective equipment.
- Cease any chemical treatment. Isolate any electrical equipment except the water treatment pump.
- Add a low-foaming, chlorine-compatible biodispersant to the recirculating water.
- Disinfect the system by dosing the water with either:
- a chlorine-based compound, equivalent to at least 10 mg/L of free chlorine for at least 1 hour, while maintaining the pH of the water between 7.0 and 7.6, or
- a bromine-based compound, equivalent to at least 20 mg/L of free bromine for at least 1 hour, while maintaining the pH of the water between 7.0 and 8.5.
- Add the disinfectant slowly, over 5–10 minutes, to a turbulent zone of the tower basin to promote its rapid dispersion. Use an anti-foaming agent if excessive foaming occurs.
- Switch off equipment and drain cooling tower to waste in a manner approved by the local water authority. The entire cooling water system should be drained 116. Use of a wet vacuum cleaner can make it easier to remove waste material from the basin floor.
- Refill with clean water and switch on the recirculating pump.
- Repeat step 4, but maintain the specified concentrations for 3 hours. Then switch off the recirculating pump. Drain the cooling tower system to waste in a manner approved by the local water authority.
- Inspect the drift eliminators, and clean, repair or replace them, as necessary. If the eliminators are moved, ensure that they are correctly installed on replacement. Suitable precautions should be taken to minimise the release of aerosols during cleaning operations.
- Thoroughly clean the internal shell, fill and tower sump by brushing and gently hosing all surfaces. Remove all debris. Avoid damage to the tower and accessories during this operation.
- Thoroughly internally clean all water filters, strainers, separators, water nozzles and fittings associated with the water distribution system.
- Reassemble all components and hose with clean water.
- Repeat step 4, but maintain the specified concentrations for 3 hours. Then switch off the recirculating pump. Drain the cooling tower system to waste in a manner approved by the local water authority.
- Refill with clean water and switch on the recirculating pump.
- Repeat step 4 if the water is not visually clear. Clean the water filters and strainers, and repeat step 13. Repeat this sequence until the water quality is satisfactory.
- Immediately reinstate comprehensive effective water treatment, including use of biocide(s) and anticorrosive, and scale control.
- Record all actions in the maintenance logbook.
Footnotes
116. Where this is not practicable, a very high bleed-off rate should be used during step 4. This will help to remove suspended particulate matter from the system and partially replace cooling water with clean make-up water.
Updated