JavaScript is required
Relief and recovery support is available for people impacted by the January 2026 Victorian bushfires.
Visit Emergency Recovery Victoria: vic.gov.au/january-2026-victorian-bushfires
1-BE-Alert-2 Demo Alert
More details
1-BE-Alert-1 Demo Alert
More details
Demo Alert
More details

Cooling tower risk management plans – Section 3

This section has been designed to help landowners, and owners and managers of cooling towers to provide a safe environment for their staff, contractors, customers and the public, and comply with their responsibilities under Victorian law.

This section demonstrates the relationship between the risks associated with a cooling tower system and the development of an appropriate maintenance program for that system. It will help users develop maintenance programs for cooling tower systems and improvements within a Risk Management Plan (RMP) framework.

This section follows a risk management approach (see Figure 2), describing the actions necessary to meet the challenges associated with risks of Legionnaires’ disease from cooling towers. Figure 3 provides further details of the risk management process, including cross-references to the relevant sections of this document.

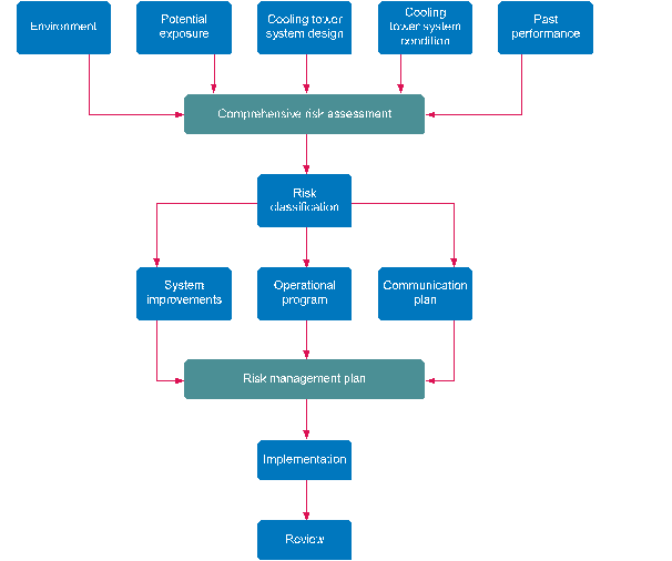
Figure 2: Risk management approach for cooling tower systems

 Several factors lead to a comprehensive risk assessment, which forms a risk classification. This then influences the elements in a risk management plan (RMP). The RMP must then be implemented and reviewed.

Figure 3: Risk management process for cooling tower systems

Diagram showing the elements of a risk management plan, and the corresponding sections in this guide.

The methodology used to develop this guide considers:

  • the context for cooling tower systems and Legionella
  • the potential impact of an outbreak of Legionnaires’ disease
  • the legal responsibilities of site owners and those responsible for cooling tower systems
  • identification, analysis, evaluation and treatment of critical risks for cooling tower systems
  • monitoring and review of the RMP
  • the importance of communication in the event of problems with a cooling tower system.

A RMP template (Appendix 1) can be downloaded that can be filled in quickly once the necessary information has been obtained during a comprehensive risk assessment and decisions have been made about necessary improvements to the system.

Figure 1:Cooling tower system: A series of interconnected cooling towers that form part of a cooling tower system.Figure 2: Several factors lead to a comprehensive risk assessment, which forms a risk classification. This then influences the elements in a risk management plan (RMP). The RMP must then be implemented and reviewed.Figure 3: Diagram showing the elements of a risk management plan, and the corresponding sections in this guide.

Cooling tower system: A series of inter-connected cooling towers that form part of a cooling tower system.

Updated